添加時間:2022-12-02 12:20 瀏覽次數: 來源:方艙CT
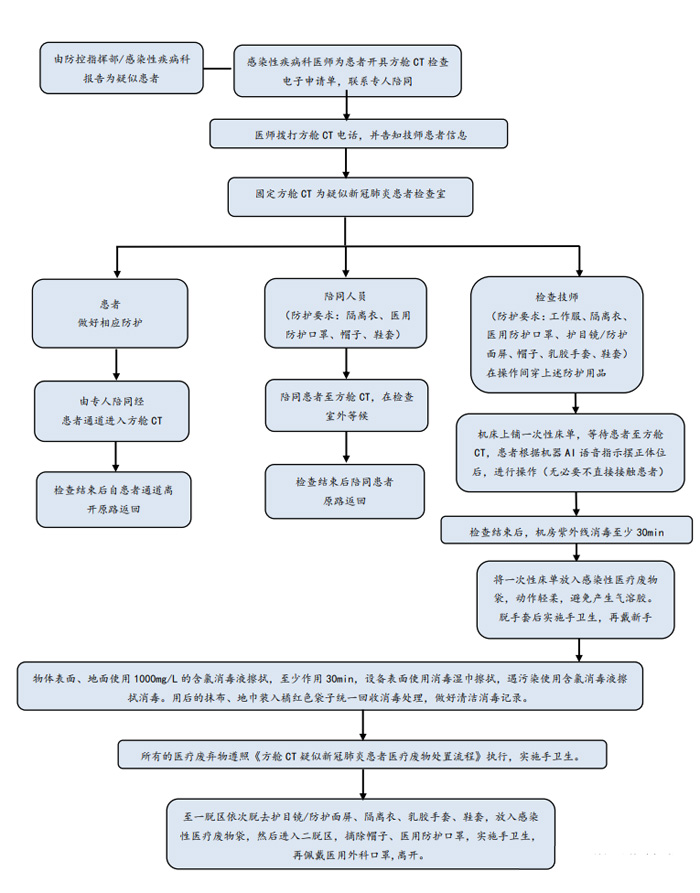
除X線電離防護外,方艙CT檢查需對操作技師、患者及家屬做相應的防護。根據國家衛生健康委辦公廳印發的《新型冠狀病毒肺炎防控方案》(第五版)[6]對于在新型冠狀病毒感染的肺炎疫情防控工作中不同的工作人員其防護等級是不同的。如是疑似患者,技師則執行二級防護。方艙CT內,設置清潔區、一脫區、二脫區、免洗手消毒液、一次性防護服、一次性乳膠手套、鞋套、洗手液。技師需經多次反復訓練穿脫流程和檢查流程,并做好總結,考察合格方可上崗。為此我科花費了大量時間進行了防護用品穿脫,消殺,接診流程的演練,并做總結和改進措施。(附件1所示),防護用品穿脫流程如圖2所示。


聯系人:13922709440 余先生
固 話:86-020-86059537
服務熱線:400-800-8232
郵 箱:xianhao266@163.com
公 司:廣州市顯浩醫療設備股份有限公司
廣州總部地址:廣州市黃埔區開源大道188號十三棟1301室
湖北公司地址:湖北省鐘祥市經濟開發區協企聯盟園區C6、C7棟